2020年河南省郑州市惠济区教师招聘考试试题试卷及答案解析-威尼斯5994

没有新消息

0

威尼斯5994
山香精选系列
考情系统
您现在的位置: 威尼斯5994 教师招聘 2020年河南省郑州市惠济区教师招聘考试试题试卷及答案解析
2020年河南省郑州市惠济区教师招聘考试试题试卷及答案解析
发表时间:2021-10-16 来源:山香教育威尼斯5994官网
  • 报名条件
  • 考试指南
  • 历年考情
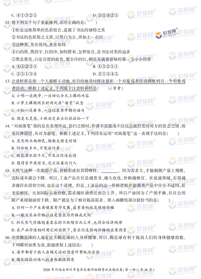
  • 选课报班









点击查看:

2025年教师招聘官方微信客服

  • 公告资讯
  • 学习答疑
  • 1对1指导
  • 笔试资料
  • 面试技巧
  • 公开讲座
手机微信扫描左侧二维码,添加客服老师微信领取
收藏 点赞

热门活动

在线客服

互动交流

微信客服咨询 添加微信客服
随时 随地答疑解惑
“码”上添加

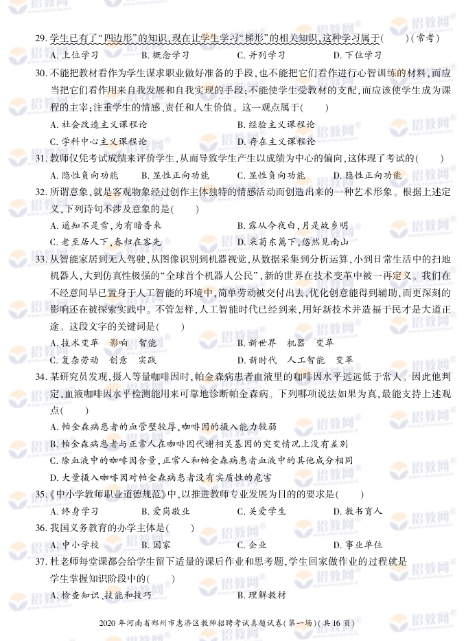
历年试题0元下载 6大学科,100套试题
学练结合,查漏补缺
“码”上领取

测测你是否适合当老师 学历年龄分析,资格证书分析
报考地分析,历年考情分析
“码”上测试分析

手机登录下载

微信扫码下载

微信扫一扫,即可下载

登录账号,免费查看完整版资料

威尼斯5994
"));
  • 山香微信客服平台
    (添加微信客服
    随时随地答疑解惑)

  • 招教历年试题
    (6大学科
    100套试题)

  • 入编资格测试
    (综合分析
    “码”上知晓)

在线客服

威尼斯5994的版权所有:海南山香教育文化有限公司

威尼斯5994 copyright 2006-2025 山香教育 all right reseverd

"));
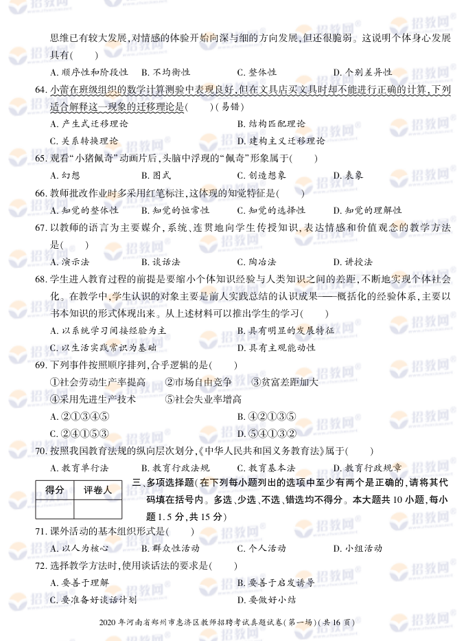
网站地图